|
luna engine
software engine
|


Classes | |
| class | luna::object |
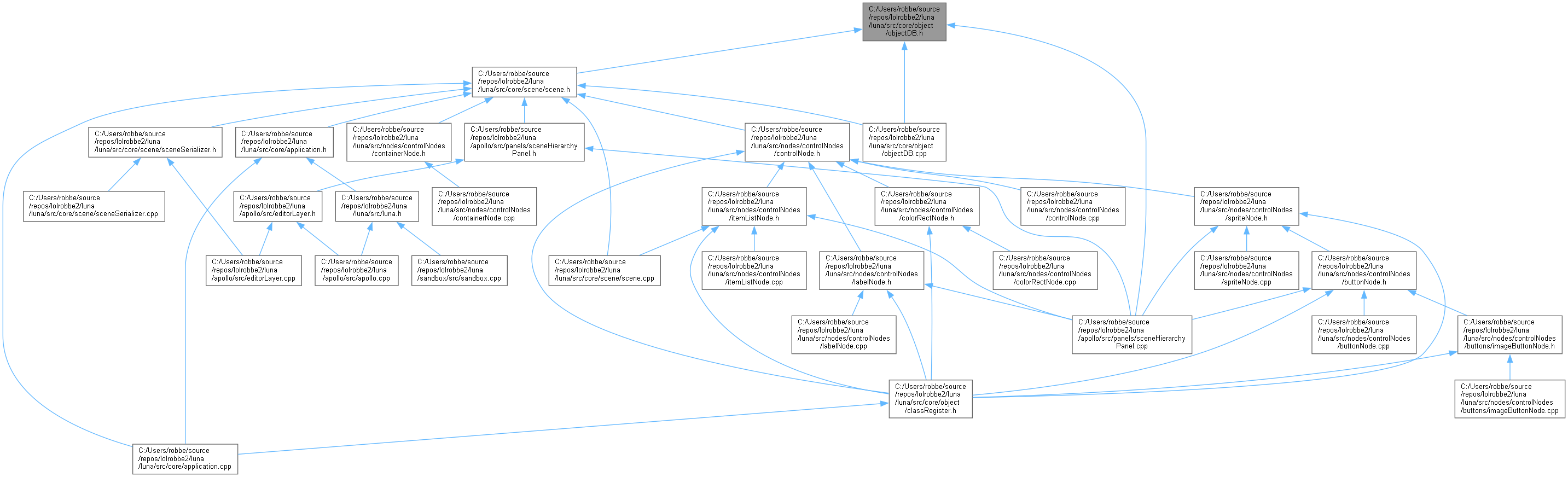
| class | luna::objectDB |
| object database class. @warn DO NOT TOUCH UNLESS YOU KNOW WHAT YOURE DOING!!! More... | |
| struct | luna::objectDB::classInfo |
Namespaces | |
| namespace | luna |
Macros | |
| #define | LN_REGISTER_CLASS(mClass) objectDB::registerClass<mClass>(); |
| #define | LN_CLASS(mClass, mInherits) objectDB::addClass<mClass,mInherits>(); |
| #define | LN_CLASS_STRINGIFY(mClass) objectDB::getClassName<mClass>(); |
| creates stringid from class. More... | |
| #define | memnew(m_class) _post_initialize(new m_class) |
| #define LN_CLASS | ( | mClass, | |
| mInherits | |||
| ) | objectDB::addClass<mClass,mInherits>(); |
| #define LN_CLASS_STRINGIFY | ( | mClass | ) | objectDB::getClassName<mClass>(); |
creates stringid from class.
| #define LN_REGISTER_CLASS | ( | mClass | ) | objectDB::registerClass<mClass>(); |
| #define memnew | ( | m_class | ) | _post_initialize(new m_class) |